无锡伯顿起重电机讯 在控制电动机正反转时要给变频器设置一些基本参数,具体如下表:
参数名称 参数号 设置值
加速时间 Pr.7 5s
减速时间 Pr.8 3s
加减速基准频率 Pr.20 50Hz
基底频率 Pr.3 50Hz
上限频率 Pr.1 50Hz
下限频率 Pr.2 0Hz
运行模式 Pr.79 2
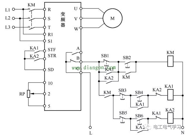
1.开关控制正、反转控制电路
采用了一个三位开关SA,SA有“正转”、“停止”和“反转”3个位置。
(工作过程说明已省略)

该电路结构简单,缺点是在变频器正常工作时操作SB1可切断输入主电源,这样易损坏变频器。
2.继电器控制正、反转控制电路
采用了KA1、KA2继电器分别进行正转和反转控制。
(工作过程说明已省略)

KA1或KA2常开触点闭合将SB1短接,断开SB1无效,这样做可以避免在变频器工作时切断主电源。
|