|
无锡伯顿起重电机讯 电机的定子是通过轴承来支撑转子转动的,因此在电机中轴承是承受机械磨损严重而负载较重的部件,较容易发生故障,在电机的机械故障中所占的比例较大。在轴承圈上一般印有号码、符号,表示该轴承的类型、尺寸、系列及精密度等级等,当轴承损坏时,应更换号码及符号均相同的新轴承。
滚动轴承的代号由7位数字组成,各数字表示的含义如下:
宽度系列:用阿拉伯数字表示。
-
“1”——正常系列
-
“2”——宽系列
-
“3”、“4”、“5”、“6”——特宽系列
-
“7”——窄系列
-
“8”、“9”——特殊系列
轴承结构:用一位或两位数字表示轴承的结构特点。
-
如“5”表示轴承的外径有止动槽
-
“15”则表示轴承带有防尘盖
轴承类型:用代号表示。
-
“0”——向心球轴承
-
“1”——向心球面球轴承
-
“2”——向心短圆柱滚子轴承
-
“3”——向心球面滚子轴承
-
“4”——长圆柱滚子轴承或滚针轴承
-
“5”——螺旋滚子轴承
-
“6”——向心推力球轴承
-
“7”——圆锥滚子轴承
-
“8”——推力球轴承或推力向心球轴承
-
“9”——推力滚子轴承或推力向心滚子轴承
直径系列:用代号表示。
-
“1”——特径系列
-
“2”——轻系列
-
“3”——中系列
-
“4”——重系列
-
“5”——轻宽系列
-
“6”——中宽系列
-
“7”、“8”——不定系列
-
“9”——内径非标准
轴径:指电机等机械轴承的内径。
表1.1 10~20mm的轴承内径代号
常用的滚动轴承规格列于表1.2

表1.2 常用滚动轴承规格

续表
在正常情况下滚动轴承是比较耐磨损的,但装配不当、护封不妥、润滑不足或润滑脂不纯以及有异物进入轴承内等,均会造成滚动轴承过早磨损。另外,轴颈与轴承内套圈、端盖孔与轴承外套圈之间发生游转时,亦将使轴承磨损。轴承的磨损程度是依据间隙来确定的,若间隙超过表1.3中所规定的较大磨损允许值,则应更换新轴承。
表1.3 电机轴承较大磨损允许值
异步电动机常用的滚动轴承型号列于表1.4和表1.5

表1.4 J、JO、JQ及JQO系列异步电动机滚动轴承型号
续表

表1.5 J2、JO2系列异步电动机滚动轴承型号
当轴承与端盖孔间松动较大,可用凿子在端盖轴承室的圆周上凿一排印子卡紧轴承外套圈应急使用。
若加工面上有锈迹,可用00号砂布擦净后放在汽油中清洗。
轴承损坏时,可将几个同型号轴承拆开,选完好的拼凑组装成一只轴承使用。只缺少滚珠或滚珠损坏的轴承,可只更换滚珠,不必更换轴承。
此外,高速电机的滚动轴承磨损不严重时,可用在低速电机上。
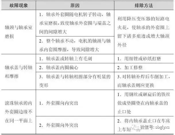
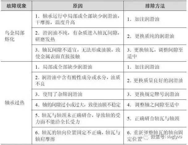
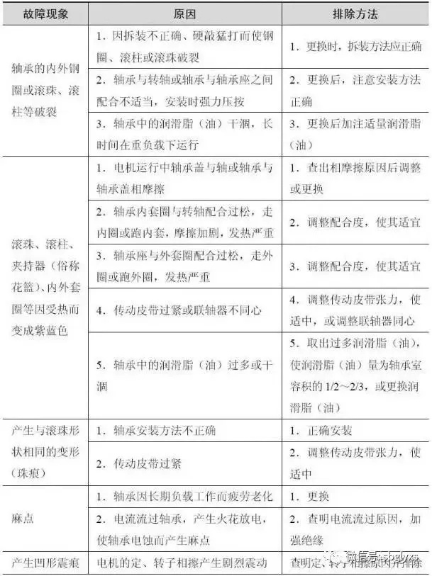
滚动轴承常见故障现象、原因及排除方法列于表1.6

表1.6 滚动轴承常见故障现象、原因及排除方法
续表
电机的转子冲片直径在6000mm以下时,多是采用铸铝转子,而中型电机则采用铜条转子。鼠笼转子断条及断环,总称为断笼或断条。断条是指鼠笼中有一根或数根断裂或有严重气泡,而断环则是指端环中有一处或几处开裂。
通常,鼠笼转子比较坚固结实,不易损坏。但当铸铝或铸铜鼠笼转子制造工艺粗糙、质量不良或设计不合理,频繁启动及操作不当时,急促、猛烈的正反转将造成剧烈的冲击,导致鼠笼发生断条故障。
鼠笼式电机若转子只断条一或两根,对电机运行暂无明显影响,而断条严重则影响电机正常运行。
电机鼠笼转子断条严重时,将出现下列现象:
鼠笼转子发生断条故障时,通常采用以下方法进行检查:
1、外观检查
实际检修经验表明,铸铝鼠笼转子的断裂点多发生在槽轴向长度的中心附近,而铜条转子的断裂点则多发生在笼条与端环焊接处,若系双笼转子其故障点多是出在上笼部位。此时,取出鼠笼转子,检查铁芯表面,笼条与端环交接处若有变色或过热及裂纹,即表明该处断条。
2、更换转子检查
更换转子检查虽简单易行,但需更换上同型号良好转子进行试运转。如果更换转子后,电机运行一切恢复正常,则说明原鼠笼转子存在断条故障。
3、通电检查
在定子绕组中通入约为额定电压10%的低压电流,在一相中串入电流表,用手慢慢地转动转子,此时电流表的读数若不稳定,而是大小循环变动,即表明转子有断条故障。
4、铁粉检查
检查时将开关S合上,调节调压变压器,使电压从零逐渐升高,待升流器的电流逐渐增大时,转子表面即产生磁场,随后把铁粉撒在转子上。若铁粉一行行地沿着笼条方向整齐排列,表明转子完好无损。如果铁粉排列杂乱无章,或铁粉撒不上去,说明转子存在断条故障。
用铁粉检查转子时的接线图如图1-9所示。
图1-9 用铁粉检查转子接线图
5、互感探测器检查
它是采用互感器原理,由大小两个开口铁芯组成,如图1-10所示。
图1-10 用互感探测器检查断条
线圈1接上电源,铁芯1与铁芯2形成闭合磁路,则部分磁通交链至铁芯2。当被测槽内的笼条完好无损时,笼条即有电流流过,形成一只相当于铁芯2的短路线圈,将阻止磁通通过铁芯2,这样探测器线圈2的感应电势很小。当移动铁芯2至断条槽口时,相当于短路线圈开路,则通过铁芯2的磁通增加,此时毫伏表的读数增大,表明笼条断裂。
6、整机检查
在定子三相绕组中通入50~60V的低压电,以转子不能自转为准,之后用手缓慢转动转子。若三相电流不平衡,其电流又随转动角度而变化,即表明转子有断条故障。
铜条转子发生故障,应依据不同的损坏情况进行相应的修理:
1、铜条与端环处局部开焊的修理
用锉刀清除故障部位的旧焊瘤及氧化层,将焊缝周围用尖凿凿出坡口,用30%硫酸溶液清洗。之后使用多把焊炬同时对端环加热。当温度达到400℃左右时,改用一把焊炬集中对欲焊部位加热,待温度升至800℃时,可将45%的银钎焊料润湿并填满焊缝,固化后端环与铜条开焊处即焊接牢固。
2、槽外少数铜条断裂的修理
当槽外有少量铜条断裂时,应先加热铜条较长部分的端环焊缝处,待焊剂熔化后用铁锤打出该段铜条,之后用加热法再除去短段铜条。如果直线部分有凸起圆形铜条,则用铣床铣去端环焊接孔部位的铜条,然后用加热法除去铜条。断裂的铜条打出槽后,清除槽内杂物,再选用与旧铜条材质及几何尺寸相同的铜条插入槽内,将其焊牢即可。
3、槽内少数铜条断裂的修理
在断条两端环上开一缺口,用凿子将断裂的铜条凿去,之后换上与铜条截面相同的新铜条。新铜条两端伸出端环在15mm左右,将其敲弯贴紧在端环上并焊牢。端环的缺口处用铜焊补上,其堆积高度应略高于端环面,放在车床上将端环表面车平后,校准转子静平衡即可。
4、大量铜条断裂的修理
大量铜条断裂时,用4~6把氧—乙炔焰火炬加热端环,待全部焊缝均熔化时,使用图1-11所示的拆卸端环专用工具,将端环卸下。
清理铜条端头,将槽内铜条全部抽出,并将槽内清洁干净。然后用大锤把端口垫有软金属的铜条均打入槽内,使其松紧程度适宜,铜条伸出铁芯的长度应相等。再按原始记录套入端环,铜条与端环孔的配合间隙在0.1mm左右,较后将其焊接牢固即修复。

图1-11 拆卸端环专用工具
5、端环断裂的修理
端环断裂时,通常采用以下修理方法:
①把断裂处面积用凿子适当扩大,之后将该处加热至450°左右,再用63%的锡、33%的锌及4%的铝熔铸成的焊料进行焊补即可。若断裂处面积很大,无法焊补时,只能重新浇铸。
②把转子加热至650~700℃,待端环全部熔化时,将其全部倒出。之后把槽孔清洗干净,用比转子铁芯稍长、形状与槽孔相似的紫铜棒插入槽孔中,再将紫铜棒长出铁芯部分敲弯,倒向一边相互重叠,用气焊焊成一体成为端环,在车床上将端环车平即可。
铸铝转子断裂时,应依据转子的断裂情况不同,采取相应处理措施:
①当铝导条或铝端环局部有裂纹时,可将裂纹两边用尖凿剔出坡口或梯形槽,之后用氩弧焊补焊即可。
②当铝导条或铝端环局部有裂缝时,可将裂缝处用尖凿剔出坡口,用喷灯将其加热到400~500℃,之后用63%锡、33%锌及4%铝熔铸成的焊条由气焊填补裂缝即可。
③对于小型电机,可用长钻头把故障的笼条钻通,之后将槽内残铝清除干净,再插入直径相同的新铝条,与端环焊成整体,把焊接处填平即可。
若铸铝转子断裂严重,原则上更换新铝转子。现场解决铝转子严重断裂故障的方法,多是采用烧碱溶铝法把铸铝转子改为铜条转子。
滑动轴承分带(或不带)衬油环润滑的整体式滑动轴承、套筒式滑动轴承及带油环润滑的分解式滑动轴承等。整体式滑动轴承一般用于小型电机,分解式滑动轴承则用于大中型电机。
滑动轴承的轴颈包在轴承中间做相对滑动,依靠轴承中的润滑油膜形成半液体、半干性摩擦。因此,在缺润滑油的情况下极易造成轴承严重磨损,若不及时停车修理会使轴承温度升高而导致合金熔化,损伤轴颈或使电机定、转子相擦。
拆卸滑动轴承时,应先将端盖油箱内的机油倒出。对于套筒或滑动轴承,要将其外面的紧固螺钉拧松,再把端盖的止口面朝上平放,而尖缘在端盖内侧的套筒式滑动轴承止口面应朝下放,在端盖下面垫上套管,套管应放到轴承外面,以防折断油环或卡住轴承,然后将金属棒顶在轴承的内套圈上,用手锤将轴承敲出。
修理滑动轴承时,先在轴承的磨损表面浇一层铅,再镗成正确的孔径。具体做法如下:
在轴承浇铅前先在轴承内孔表面车或凿出截面为燕尾形的槽,以使浇上的铅与轴承体牢固地结合在一起。再在轴承内表面挂锡,并趁锡尚未完全凝固时立即浇铅。挂锡前应在欲挂锡的表面抹一层盐酸或硫酸,用热水冲洗、晾干。挂锡时先用喷灯将轴承加热至焊锡熔化温度250~270℃,然后涂上一层氯化锌溶液,再撒上一层氯化铵粉即可挂锡。浇铅时要在轴承孔内放一只直径略小于轴颈的泥芯,将熔融的铅液浇入泥芯与轴承孔壁之间的间隙中。铅层的厚度可用下式计算:
S=0.02d+2(mm)
式中d——轴颈直径,mm。
铅层的较大厚度不应大于10mm,较小厚度不应小于表1.7中的数值。
表1.7 轴承铅层的较小厚度与轴颈直径的关系(mm)
在青铜或铸钢轴承上浇铅时,不需车或凿燕尾形槽,但要挂锡。铅层的较小厚度取表1.7中数值的一半。
轴承镗好孔后,为使润滑脂流到轴颈的四周,应在孔壁上车或凿出油槽。油槽形状有斜纹、螺纹及曲纹等多种。油槽尺寸与轴颈直径相关,可参照表1.8中的规定。
表1.8 油槽尺寸与轴颈直径的关系(mm)
此外,开油槽时不能开在轴承内壁受轴压力的部位,亦不能开在轴承边缘,以防漏油。
滑动轴承在运行中的常见故障现象、原因及排除方法列于表1.9。
表1.9 滑动轴承的常见故障现象、原因及排除方法
续表
转轴是电机传递转矩、带动机械负载的主要部件,它必须有足够的机械强度来传递电机的功率,并要有足够的刚度以保证电机运行时不产生震动而导致定子与转子相碰。电机转轴一般是用35号或40号钢制成。
正常的电机转轴,除应具有足够的机械强度及刚度外,尚应几何中心线呈直线;轴颈保持正圆;轴表面光滑,无穴坑、波纹及刮痕;键槽工作面应垂直、平整,无裂痕和损伤。
电机转轴常见的损坏为轴头弯曲、轴颈磨损、轴开裂及轴断裂等。其损坏原因除制造质量问题外,多数是使用或拆装不当而造成。
欲检查转轴是否弯曲,可将转轴置于车床上,如图1-12所示。
用百分表或划线针检查确定转轴的弯曲部位及弯曲程度。
当转轴弯曲不大时,可采用磨光轴颈、滑环或换向器等办法,来消除因转轴弯曲而对转子铁芯段所造成的影响。对于小型电机,亦可磨光转子铁芯段,但转子与定子之间增大的间隙不能超过正常间隙的10%。

图1-12 在车床上检查转轴弯曲度
当转轴弯曲较大,弯曲度超过0.2mm时,则应对转轴进行矫正。转轴常用矫正方法,有冷态矫轴法和热态矫轴法。
1、冷态矫轴法
冷态矫轴法又分压力矫轴法和捻打矫轴法两种。
①压力矫轴法。
其适于小型电机转轴弯曲的矫正。它是将转轴在压力机或螺旋压床上进行矫正,如图1-13所示。
图1-13 压力矫轴法
矫正时,将转轴及铁芯(即转子)置于两个等高的支架上,之后将转子转动360°(一周),用百分表测出转轴或铁芯的凸出面,并使凸出面朝上,将压力机的压杆对着凸出面施加压力,同时用百分表检测转轴的弯曲度。当所施加的压力使百分表指示轴已朝反向弯曲时,再缓慢撤除压力,记录百分表的变化值。如此反复施压,逐渐加大压力矫正,使百分表指示轴已反向弯曲0.03~0.05mm为止,即矫轴完毕。
②捻打矫轴法。
其适于直径较大的转轴弯曲矫正。它是使转轴的凹陷面朝上,在转轴凸起部位放有支架A。支架上垫放一块厚8~10mm、宽80~100mm的铝板,铝板上放两根直径为20~30mm的锡条,铝板及锡条成圆弧状,如图1-14所示。

图1-14 捻打矫轴法
矫轴时,在距捻打位置较近的一端用螺栓压板向下施压,转轴的弯曲部位即承受捻打力,这样该部位的金属纤维在凹陷处承受拉伸力,而凸起处则承受压缩力,其结果是弯曲部位被拉直。
捻棒由直径25mm、长350mm的黄铜棒制成,下端呈与转轴相吻合的弧形,以防捻打时损伤轴面。捻打工具为手锤,重1~2kg。
捻打时从凹陷较大部位开始,捻打次数应多些,之后左右交替均匀移动捻棒捻打,距凹陷较大部位越远捻打次数应越少。每捻打一遍,要用百分表测量转轴弯曲度变动值一次,直至转轴矫直为止。刚捻打时,转轴伸直速度较快,捻打速度可快些,而后捻打速度逐渐减慢。当接近转轴矫正值时,要注意矫正不能过头。
2、热态矫轴法
当电机的转轴直径较大,弯曲度亦较大时,可采用热态矫轴法进行矫直。热态矫轴法分先加压力后加热矫直及先加热后加压力矫直两种。
①先加压力后加热矫直。
将转轴弯曲部位朝上放在两端支架上,在弯曲部位附近施加压力并增大,使弯曲部位朝相反方向变形,用百分表测其变形程度。之后用湿石棉布将不需要加热的部分包好,露出需要加热部位。此时,弯曲部分仍在施压,即在施压状态下用焊枪对变形部位加热。加热时逐渐扩大加热范围,均匀地移动焊枪,使加热区域温度达600~700℃,呈现暗樱桃色。在加热过程中,随时用百分表检测转轴的弯曲程度,并视其情况补增一些压力。通常,采用3号、4号或5号焊枪,第一次加热时间在3~20min。加热时间依据转轴弯曲程度及转轴直径大小确定。
待加热矫直至符合要求时,立即用干石棉布盖在加热部位保温,使转轴自然冷却至室温。尔后,撤除压力,用百分表测量转轴弯曲部位是否矫直。若未达到要求程度,可按上述步骤再矫直一次。矫直时可以矫过头0.05~0.075mm,因转轴矫直后需进行局部或全部退火处理,这样矫过头的数值会自行消失,使转轴的矫直恰到好处。
②先加热后加压力矫直。
电机转轴弯曲严重时,可采用先加热后加压力矫直的方法。矫直时,先对转轴的弯曲部位整个圆圈进行均匀加热,待温度达到600~700℃时,用压力机加压,将转轴弯曲部分矫直。在矫直过程中,用百分表检测矫直状况。当符合要求时,压力保持不变,亦用干石棉布盖在加热部位保温,直至转子冷却到室温再撤除压力。
除上述矫直方法,尚可用电焊在弯曲处表面均匀地堆焊一层,之后置于车床上以转子外径为准找出中心,车成所需尺寸并用千分尺检查。
|